if you never earn enough money to be able to afford to invest
That’s a misconception. You can now buy shares in fraction depending on the investment platform. You can put however much money you want. Of course, the fewer shares you buy, the fewer the returns should the stock price increase (and fewer losses if share price goes down).
You can still invest $10 in a share price of $100, which means you own one-tenth fraction of a share. Even a broke person have $10 (unless you’re homeless, which is understandable, saying “I’m broke” is most of time a hyperbole and does not mean you only have your clothes on your back).
I’m surprised I’m the only person yet on Lenmy who corrected that you don’t have to be rich to buy shares to invest; usually someone would have done so almost immediately when it comes to this thing. Even a blue collar worker throughout his entire career can be a shareholder with 97 holdings and eventually become rich, like literally.
The problem isn’t actually not being able to invest, it’s not being able to meaningfully invest.
If you have $10, you can throw away. $10 doesn’t mean that much to you. So let’s say you sock it away into a decent stock. Let’s get edgy. Let’s pick something that’s going to double in a year. A year goes by, you have $20. Now you can really afford that carton of eggs.
Investing at poultry levels doesn’t mean anything to you because it’s not enough money to do anything with. You generally need to be socking away 10-30% of your income to get anywhere significant enough to retire.
The argument that you can invest because you can afford to spend $10 is as useless as investing $10.
But if you did your research well and leave the $10 in a stock with huge potential growth in the future, that could triple or even grow to one hundred percent in years if not decades. Of course, if you really need the money, simply don’t invest.
Another person replied to me and mentioned about debt. I hadn’t initially consider it because in my country, debt crisis is not really an issue unlike in the US or elsewhere so I didn’t mean to be callous. If the person have debts and really need every penny and cents count, of course pay them off first before starting to invest; I’m not a financial advisor but that’s the general advise that a qualified person will also make.
My very first comment is a counter to the idea that you have to be extremely rich or an institutional investor to start investing, which has never really been the case. You can start investing with any amount you can afford.
You can treat it like a pension fund or savings account and put however amount every now and then, and let the power of compound interest work. If you read the Wikipedia entry on Ronald Read that I linked, that’s what he did. He also redistributed the gains and dividends to buy more shares on another stock. And he was a gas station attendant and then a janitor who eventually made $8 million by the time he passed away.
I read the article. Bro, that dude started investing following the stock market crash of the great depression with an initial investment of ~$2500, equivalent to about $60k today.
That’s not $10. That’s $60k which was then invested over 80 years starting at the lowest point in the history of the market and going into the postwar economic miracle of the US in WW2.
This is not a reasonable comparison, even a little. Average returns today are a tiny fraction of what this guy saw in his lifetime, and he was able to put down an amount that is nearly the median household income in the US today. If someone can put down a years wages into the stock market then they’re already financially stable. Nearly a third of Americans have less than $1k in savings. Not to mention, for most of the working class today, if you have $60k to throw around, it would be a better financial strategy to use that as a down payment on a house than put it into the market.
Let’s do the math. For baby boomers, I have average returns since 1970. An average of 10% a year. As a reminder, this is MARKEDLY LOWER (we’ll get there) than what your example saw in his lifetime. You’re right! Even investing $60 a month ($720 a year) over 40 years ($28,800 total) makes you a cool half a mil at that rate. HOWEVER. At today’s rates, an average return of 6.1% means you would need to invest almost 5x as much, $250 a month ($3000 a year) to reach the same amount in 40 years ($120,000 total). Meanwhile, your example lived through times where returns were, at times, on average, over 40% a year. On average. While that wasn’t the market state for his whole life, it WAS the state not long after he started investing. If you could get those numbers comsistently, it would take less than $1 a month over 25 years to make half a million dollars.
I have to choose between paying bills and that 10$, please tell me again how I can bootstrap my way up the stock market on a gamble, notably on an abundance obsessed stock market that is overvalued.
Sorry to be flippant, but the stock market always goes up. Economic studies analysed data going back to 1600s showed that, and along those years, major turmoils have also occured. And yet the stock market always recovers afterwards every time. The only turmoil that would invalidate that thesis is a nuclear war.
That’s not to say to gamble everything on the stock market. Put in only what you can afford to lose. If you can’t then don’t. Sorting out personal finances is more important. My comment is to dispel the notion you have to be rich to buy shares. Owning a fraction is still better than nothing. After all, investing has proven to outpace inflation every time than saving alone.
To build off of this, the best thing an average (American) Jane/Joe can do is pile money into their 401k and when they switch jobs move the money from the 401k into a (Roth)IRA
Individual investors can basically never beat the market no matter how smart they are nor how many hours the pile into their research. Best to just pile the money into diversified fund containing a solid mix of stock indices and bonds. If you want to be extra smart, deposit more while the market is down/super unstable so you can ride the wave up when the market grows again.
There’s generally advise to not invest if you have high interest debt and to instead pile your spare cash into paying that down. My personal opinion is that if you’re someone who has a consistent revolving balance of debt just start shoving spare cash into a retirement account (and don’t touch it!) because that can at least build up while you slowly get your debts under control and while maybe you won’t pay off your debt as quickly, at least you have something already saved and compounding 10 years from now once everything is stabilized and paid off
If the debt grows faster than your investment I don’t see how squirreling away some money is smart. The amount your investment “builds up” will be less than the amount it will have saved you if you paid off your debt.
This advice is intended for people with more money than sense who are going to spend their way into debt no matter how much they have, and who will only cut down on spending when they’re in the red.
Exactly! Some folks simply do not have the financial discipline/knowledge to fully pay off their loans, and for them if they waited until their loans are paid off they’d never have a retirement savings. If they start squirreling away money now they have more options in 10-20 years than they would in 10-20 years without it
Personally I’d spend less energy avoiding spending my way into further debt than I would dealing with the stress of being in all that debt, but everyone’s different on the inside.
Probably best to start contributing to an IRA after exhausting the employer match on a 401k. You have more flexibility with it and don’t have to worry about later rollovers. If you can max that out, then go back to the 401k until that is maxed, but most people aren’t able to do both each year.
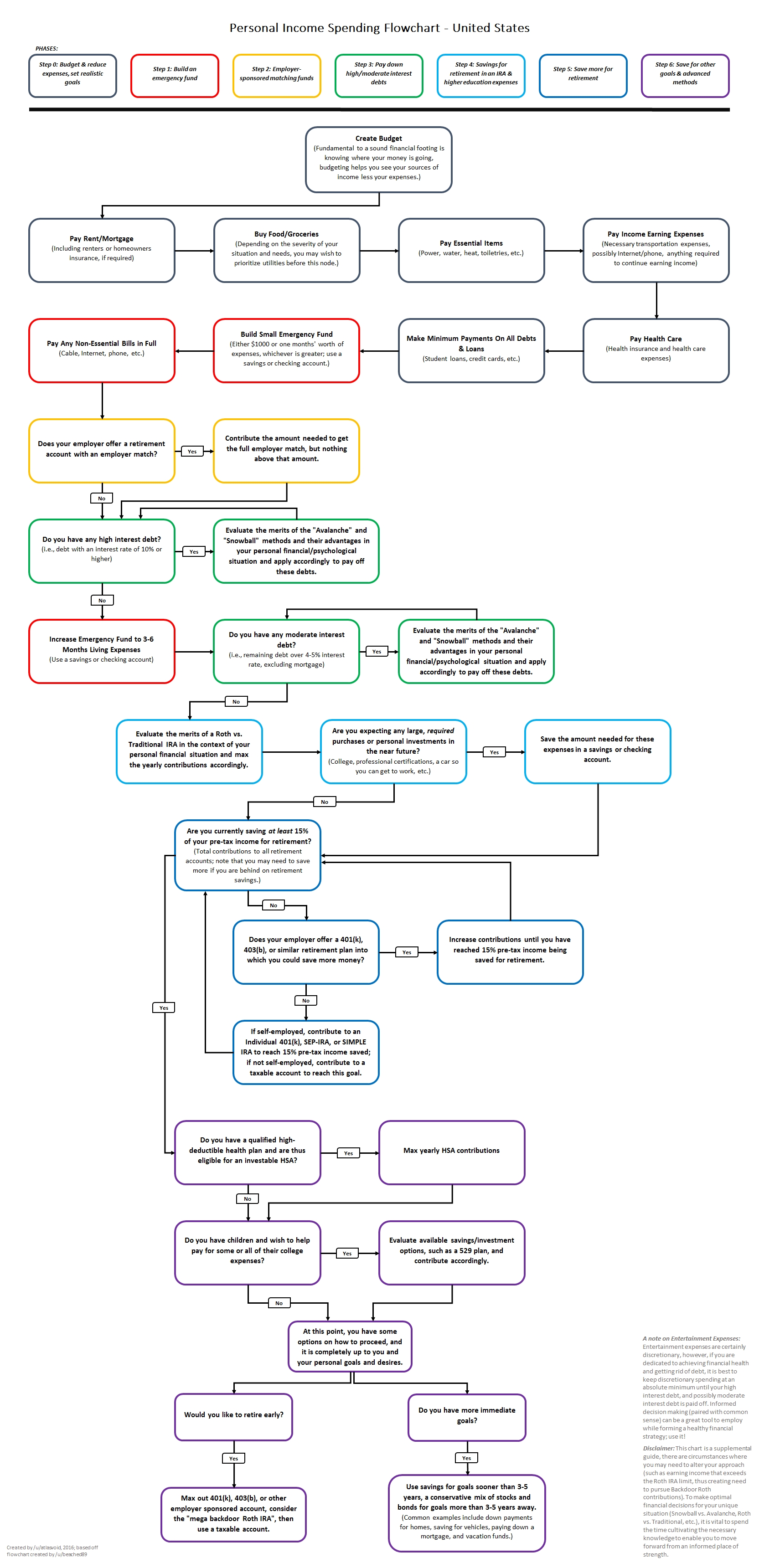
Here’s a flowchart of the best order to spend money from one of the financial subreddits. The best yields are on the earlier investment types each year, so if you are reading this please try to save at least a little regularly. It will save you so much later on. If you don’t know what to invest in, historically an index fund like SPY or Vanguard will get you good returns with lower variance than individual stocks and doesn’t need to be closely managed. A 401k will have more limited options but I would still try to look for a wide market index fund.
This is good advice but far more technical than I was trying to give. I was trying to give very easily actionable advice for the average person who doesn’t know much about personal finance and may not be a numbers person like I and maybe you are. The kind of person I was aiming for isn’t going to be contributing more than 10% of their income to retirement and probably has a couple of car loans and some credit card debt and/or personal loans floating around that they should sort out but might not ever get fully sorted.
If they’ve worked jobs with 401k retirement accounts but don’t work there anymore, they should go to the bank and ask about meeting a retirement advisor to roll that into a IRA or similar and probably make a small monthly contribution to their IRA as well as their current job’s 401k retirement account. That’s the gist of my advice. If they want to actually put in the work to learning more about personal finance and fully take the reigns your above flow chart is brilliant, but I think that’s far more complex than who my advice was aimed at.
Yeah, they probably meant just a regular rollover 401k. I have both a rollover and a Roth, because one is from previous employment and the other is what I contribute to biweekly
If I’m remembering correctly IRA is pre-tax money and rothIRA is post-tax money, and you can do a Roth conversion on a traditional IRA if desired, pay the income taxes now then have no income tax to pay on it when you pull out at retirement and it’s gained quite a bit through compound interest
Edit to add: I mentioned rolling 401ks into a rothIRA or IRA because I see it as incredibly risky to leave your retirement in a 401k account controlled by a previous employer. Employers get to choose what financial institution holds the 401k funds, as well as manages employee and former employee access, so they could choose to cut costs and transfer the 401k funds to an institution with higher account fees for you for example. Also many 401ks when you depart an employer get automatically converted into IRAs and may be converted into an IRA populated purely with low return CDs/bonds and high fees (one of mine did exactly that actually!) so rolling it into a (roth)IRA with a financial institution you trust and can control the trajectory of those funds is both safer and financially smarter! I’ve even heard of folks having their entire 401k drained by fees from the IRA it got automatically rolled into when they left the organization
yes Roth is not free you pay taxes when you convert as income vs paying taxes later after you retire for traditional 401k typically most people take far less income in retirement so you tend to be in a lower bracket than your earning years so deferring tax makes sense but nobody can tell you for certain how much taxes will be in the future or how productive the markets will be so ultimately it’s all a guessing game
You’re right I don’t know wtf these guys are yelling at you for.
Investing 5% of a paycheck is the same regardless of the absolute value of money you invest. It will be just as impactful if the % is the same.
I did some math and if I invested a fraction of my paycheck since I started working, that money would have amounted to several months of the work i was doing at the beginning by now, but I didn’t, because I was stupid and had no clue investing is so easy these days.
My guess is that people thought I am inconsiderate of people’s financial situation. I didn’t mean offense. As for the simply pessimistic, I think they are looking for confirmation bias. Of course for those on poverty, $10 may mean a lot, but for those who are relatively well to do, $10 is not even a lot.
And don’t just take my word for it, most financial advisors will say investing is the best method to grow wealth. I implore people to read comprehensive books to start in investing. The best book for beginners is The Investor’s Mindset by Ben Le Fort. And you are right with the calculations, I also wish I have started investing much earlier. Saving alone is not enough with the growing wealth inequality and rising inflation.
I guess I just don’t want to be a parasite on society and get free money for sitting on my ass doing nothing, but actually improve society and get paid for it instead.
Nothing wrong with investing so long as you avoid unethical companies. But I have to admit it’s a needle in a haystack. And even good ones eventually enshitiffy.
I’m not really sure what you’re saying. Are you saying that getting a return from an investment is getting free money for sitting on your ass?
Because if so that is a terrible take.
You take a risk with every investment you make. And, the money you invest, since you earned it already, is really valuable since you can only get it if you work, so the risk is not trivial.
By investing you’re pretty much giving that money to someone and saying “hey use this to build something up and give me some back”… It gets the money back into usage and circulation rather than having it sit around doing nothing. Yet, you still own that money as long as whoever you gave it to can use the money properly.
That’s my secret trick: if you never earn enough money to be able to afford to invest, you lose nothing when the market crashes
That’s a misconception. You can now buy shares in fraction depending on the investment platform. You can put however much money you want. Of course, the fewer shares you buy, the fewer the returns should the stock price increase (and fewer losses if share price goes down).
Being broke is a misconception?
You can still invest $10 in a share price of $100, which means you own one-tenth fraction of a share. Even a broke person have $10 (unless you’re homeless, which is understandable, saying “I’m broke” is most of time a hyperbole and does not mean you only have your clothes on your back).
I’m surprised I’m the only person yet on Lenmy who corrected that you don’t have to be rich to buy shares to invest; usually someone would have done so almost immediately when it comes to this thing. Even a blue collar worker throughout his entire career can be a shareholder with 97 holdings and eventually become rich, like literally.
The problem isn’t actually not being able to invest, it’s not being able to meaningfully invest.
If you have $10, you can throw away. $10 doesn’t mean that much to you. So let’s say you sock it away into a decent stock. Let’s get edgy. Let’s pick something that’s going to double in a year. A year goes by, you have $20. Now you can really afford that carton of eggs.
Investing at poultry levels doesn’t mean anything to you because it’s not enough money to do anything with. You generally need to be socking away 10-30% of your income to get anywhere significant enough to retire.
The argument that you can invest because you can afford to spend $10 is as useless as investing $10.
But if you did your research well and leave the $10 in a stock with huge potential growth in the future, that could triple or even grow to one hundred percent in years if not decades. Of course, if you really need the money, simply don’t invest.
Another person replied to me and mentioned about debt. I hadn’t initially consider it because in my country, debt crisis is not really an issue unlike in the US or elsewhere so I didn’t mean to be callous. If the person have debts and really need every penny and cents count, of course pay them off first before starting to invest; I’m not a financial advisor but that’s the general advise that a qualified person will also make.
My very first comment is a counter to the idea that you have to be extremely rich or an institutional investor to start investing, which has never really been the case. You can start investing with any amount you can afford.
You cannot meaningfully invest without at least a few hundred spare dollars. Expecting a multi-hundred-percent increase is not realistic.
You can treat it like a pension fund or savings account and put however amount every now and then, and let the power of compound interest work. If you read the Wikipedia entry on Ronald Read that I linked, that’s what he did. He also redistributed the gains and dividends to buy more shares on another stock. And he was a gas station attendant and then a janitor who eventually made $8 million by the time he passed away.
I read the article. Bro, that dude started investing following the stock market crash of the great depression with an initial investment of ~$2500, equivalent to about $60k today. That’s not $10. That’s $60k which was then invested over 80 years starting at the lowest point in the history of the market and going into the postwar economic miracle of the US in WW2.
This is not a reasonable comparison, even a little. Average returns today are a tiny fraction of what this guy saw in his lifetime, and he was able to put down an amount that is nearly the median household income in the US today. If someone can put down a years wages into the stock market then they’re already financially stable. Nearly a third of Americans have less than $1k in savings. Not to mention, for most of the working class today, if you have $60k to throw around, it would be a better financial strategy to use that as a down payment on a house than put it into the market.
Let’s do the math. For baby boomers, I have average returns since 1970. An average of 10% a year. As a reminder, this is MARKEDLY LOWER (we’ll get there) than what your example saw in his lifetime. You’re right! Even investing $60 a month ($720 a year) over 40 years ($28,800 total) makes you a cool half a mil at that rate. HOWEVER. At today’s rates, an average return of 6.1% means you would need to invest almost 5x as much, $250 a month ($3000 a year) to reach the same amount in 40 years ($120,000 total). Meanwhile, your example lived through times where returns were, at times, on average, over 40% a year. On average. While that wasn’t the market state for his whole life, it WAS the state not long after he started investing. If you could get those numbers comsistently, it would take less than $1 a month over 25 years to make half a million dollars.
Absolutely incomparable.
I have to choose between paying bills and that 10$, please tell me again how I can bootstrap my way up the stock market on a gamble, notably on an abundance obsessed stock market that is overvalued.
Sorry to be flippant, but the stock market always goes up. Economic studies analysed data going back to 1600s showed that, and along those years, major turmoils have also occured. And yet the stock market always recovers afterwards every time. The only turmoil that would invalidate that thesis is a nuclear war.
That’s not to say to gamble everything on the stock market. Put in only what you can afford to lose. If you can’t then don’t. Sorting out personal finances is more important. My comment is to dispel the notion you have to be rich to buy shares. Owning a fraction is still better than nothing. After all, investing has proven to outpace inflation every time than saving alone.
Bless your faith.
To build off of this, the best thing an average (American) Jane/Joe can do is pile money into their 401k and when they switch jobs move the money from the 401k into a (Roth)IRA
Individual investors can basically never beat the market no matter how smart they are nor how many hours the pile into their research. Best to just pile the money into diversified fund containing a solid mix of stock indices and bonds. If you want to be extra smart, deposit more while the market is down/super unstable so you can ride the wave up when the market grows again.
There’s generally advise to not invest if you have high interest debt and to instead pile your spare cash into paying that down. My personal opinion is that if you’re someone who has a consistent revolving balance of debt just start shoving spare cash into a retirement account (and don’t touch it!) because that can at least build up while you slowly get your debts under control and while maybe you won’t pay off your debt as quickly, at least you have something already saved and compounding 10 years from now once everything is stabilized and paid off
If the debt grows faster than your investment I don’t see how squirreling away some money is smart. The amount your investment “builds up” will be less than the amount it will have saved you if you paid off your debt.
This advice is intended for people with more money than sense who are going to spend their way into debt no matter how much they have, and who will only cut down on spending when they’re in the red.
Exactly! Some folks simply do not have the financial discipline/knowledge to fully pay off their loans, and for them if they waited until their loans are paid off they’d never have a retirement savings. If they start squirreling away money now they have more options in 10-20 years than they would in 10-20 years without it
Personally I’d spend less energy avoiding spending my way into further debt than I would dealing with the stress of being in all that debt, but everyone’s different on the inside.
Probably best to start contributing to an IRA after exhausting the employer match on a 401k. You have more flexibility with it and don’t have to worry about later rollovers. If you can max that out, then go back to the 401k until that is maxed, but most people aren’t able to do both each year.
Here’s a flowchart of the best order to spend money from one of the financial subreddits. The best yields are on the earlier investment types each year, so if you are reading this please try to save at least a little regularly. It will save you so much later on. If you don’t know what to invest in, historically an index fund like SPY or Vanguard will get you good returns with lower variance than individual stocks and doesn’t need to be closely managed. A 401k will have more limited options but I would still try to look for a wide market index fund.
This is good advice but far more technical than I was trying to give. I was trying to give very easily actionable advice for the average person who doesn’t know much about personal finance and may not be a numbers person like I and maybe you are. The kind of person I was aiming for isn’t going to be contributing more than 10% of their income to retirement and probably has a couple of car loans and some credit card debt and/or personal loans floating around that they should sort out but might not ever get fully sorted.
If they’ve worked jobs with 401k retirement accounts but don’t work there anymore, they should go to the bank and ask about meeting a retirement advisor to roll that into a IRA or similar and probably make a small monthly contribution to their IRA as well as their current job’s 401k retirement account. That’s the gist of my advice. If they want to actually put in the work to learning more about personal finance and fully take the reigns your above flow chart is brilliant, but I think that’s far more complex than who my advice was aimed at.
Don’t you have to pay taxes on the 401k balance that you transfer to the Roth?
Yeah, they probably meant just a regular rollover 401k. I have both a rollover and a Roth, because one is from previous employment and the other is what I contribute to biweekly
If I’m remembering correctly IRA is pre-tax money and rothIRA is post-tax money, and you can do a Roth conversion on a traditional IRA if desired, pay the income taxes now then have no income tax to pay on it when you pull out at retirement and it’s gained quite a bit through compound interest
Edit to add: I mentioned rolling 401ks into a rothIRA or IRA because I see it as incredibly risky to leave your retirement in a 401k account controlled by a previous employer. Employers get to choose what financial institution holds the 401k funds, as well as manages employee and former employee access, so they could choose to cut costs and transfer the 401k funds to an institution with higher account fees for you for example. Also many 401ks when you depart an employer get automatically converted into IRAs and may be converted into an IRA populated purely with low return CDs/bonds and high fees (one of mine did exactly that actually!) so rolling it into a (roth)IRA with a financial institution you trust and can control the trajectory of those funds is both safer and financially smarter! I’ve even heard of folks having their entire 401k drained by fees from the IRA it got automatically rolled into when they left the organization
yes Roth is not free you pay taxes when you convert as income vs paying taxes later after you retire for traditional 401k typically most people take far less income in retirement so you tend to be in a lower bracket than your earning years so deferring tax makes sense but nobody can tell you for certain how much taxes will be in the future or how productive the markets will be so ultimately it’s all a guessing game
And if you don’t have $10?
deleted by creator
I wonder what another angry comment has this been.
Do they also pay out partial dividends on shares that provide them?
Yes, they still pay fractional dividends in proportion to how much you’ve invested depending on the platform.
Thank you!
You’re right I don’t know wtf these guys are yelling at you for.
Investing 5% of a paycheck is the same regardless of the absolute value of money you invest. It will be just as impactful if the % is the same.
I did some math and if I invested a fraction of my paycheck since I started working, that money would have amounted to several months of the work i was doing at the beginning by now, but I didn’t, because I was stupid and had no clue investing is so easy these days.
My guess is that people thought I am inconsiderate of people’s financial situation. I didn’t mean offense. As for the simply pessimistic, I think they are looking for confirmation bias. Of course for those on poverty, $10 may mean a lot, but for those who are relatively well to do, $10 is not even a lot.
And don’t just take my word for it, most financial advisors will say investing is the best method to grow wealth. I implore people to read comprehensive books to start in investing. The best book for beginners is The Investor’s Mindset by Ben Le Fort. And you are right with the calculations, I also wish I have started investing much earlier. Saving alone is not enough with the growing wealth inequality and rising inflation.
I guess I just don’t want to be a parasite on society and get free money for sitting on my ass doing nothing, but actually improve society and get paid for it instead.
Nothing wrong with investing so long as you avoid unethical companies. But I have to admit it’s a needle in a haystack. And even good ones eventually enshitiffy.
I’m not really sure what you’re saying. Are you saying that getting a return from an investment is getting free money for sitting on your ass?
Because if so that is a terrible take.
You take a risk with every investment you make. And, the money you invest, since you earned it already, is really valuable since you can only get it if you work, so the risk is not trivial.
By investing you’re pretty much giving that money to someone and saying “hey use this to build something up and give me some back”… It gets the money back into usage and circulation rather than having it sit around doing nothing. Yet, you still own that money as long as whoever you gave it to can use the money properly.
you don’t even need to. there are always cheap shares like these, for example:
… but there may be taxes and depending on your bank/broker there will be fees for buying and selling etc.
Some investment platforms usually don’t charge fees like Trading 212 (they make money from speculative trading instead).
Penny stocks are usually riskier and their positive return on investment could take years to come depending on the business.